全国疫情次数比较多
〖壹〗 、黑龙江 。黑龙江次数比较多 ,石家庄持续时间最长。

〖贰〗、截至5月20日左右,全球累计确诊新冠肺炎病例突破500万例,非洲54个国家全部出现确诊病例 ,美国确诊病例数全球比较高,特朗普称感染多是“荣誉勋章 ”的言论引发争议。

〖叁〗、近来观察研究显示,再次感染后症状会越来越轻 。对于“比较多只能感染8次”的说法 ,专家认为毫无科学性,再次感染后症状普遍较轻,无需过度担心。虽然近来尚未有明确的感染次数定论,但一个人多次反复感染的可能性存在。再次感染后 ,机体免疫力增加,病原体变异导致感染能力增强,致病性减弱 。
〖肆〗 、截至3月28日24时 ,累计报告境外输入确诊病例693例,病例来源覆盖42个国家,其中7个国家的病例数占总数的84%。

中国疫情最严重的三个省
〖壹〗、疫情最严重的三个省是湖北省、广东省和河南省。湖北省是疫情爆发的中心地带 ,尤其是武汉市。这里最初出现了大量病例,并迅速成为全国乃至全球关注的焦点 。湖北省的疫情严重程度与武汉市的华南海鲜市场有关,这里被认为是病毒传播的源头之一。随后 ,湖北省及武汉市采取了严格的封城措施,以遏制病毒的传播。
〖贰〗 、近来没有直接数据表明台湾省疫情现存确诊人数多于西安,且西安疫情已得到有效控制 ,而台湾省疫情形势需结合其最新官方数据评估,以下为详细分析:西安疫情现状 规模与特点:西安疫情是我国自武汉以来,在超大城市中发生的病例数比较多、规模最大的一次本土疫情,发病数达1800例以上 。
〖叁〗、黑龙江省、江苏省 、山东省、河南省。根据全国疫情防控中心显示 ,湖北省是最严重的,其次就数黑龙江省了,全国各地都不要黑龙江身份的打工者。都怕被传染 ,年后外出的打工者有百分八十五的人都被劝返回黑龙江省了 。
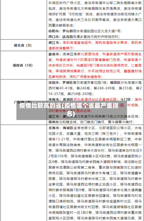
中国疫情最严重的十个省
规模与特点:西安疫情是我国自武汉以来,在超大城市中发生的病例数比较多、规模最大的一次本土疫情,发病数达1800例以上。疫情呈现点多 、面广、社区传播和聚集性疫情多种形式并发 ,上升势头凶猛的特点。在西安市内13个行政区和功能区都发生了疫情,且导致了省外省内多个城市疫情的发生,连续7天病例数在150例以上 。
中国疫情最严重的十个省是北京、上海 、湖北、江苏、浙江 、安徽、河南、广东 、重庆和福建省。根据相关公开信息显示截止到2022年12月31日中国疫情已排名前十的省份为北京、上海、湖北、江苏 、浙江、安徽、河南 、广东、重庆和福建省 ,是按照疫情感染人数来排名的。
除了湖北,疫情比较严重的省份有以下省份广东、湖北 、河南、浙江、湖南 、安徽、江西 。各省疫情高发的地区是广东的深圳与广州。河南的信阳、南阳 、郑州、驻马店:浙江的温州、杭州、宁波 、台州:安徽的合肥、蚌埠、阜阳 、亳州江西的南昌、新余、上饶 、九江:还有就是湖南的长沙、岳阳;重庆的万州。
黑龙江省、江苏省 、山东省、河南省。根据全国疫情防控中心显示,湖北省是最严重的 ,其次就数黑龙江省了,全国各地都不要黑龙江身份的打工者 。都怕被传染,年后外出的打工者有百分八十五的人都被劝返回黑龙江省了。
中国最严重的疫情是哪里
中国最严重的疫情是新型冠状病毒肺炎疫情,且疫情初期最为严重的地区是湖北省武汉市。以下是关于此疫情在中国最严重地区的详细说明:首次爆发地:新型冠状病毒肺炎疫情自2020年初在中国湖北省武汉市首次爆发 ,并迅速蔓延至全国各地及全球范围 。
规模与特点:西安疫情是我国自武汉以来,在超大城市中发生的病例数比较多、规模最大的一次本土疫情,发病数达1800例以上。疫情呈现点多 、面广、社区传播和聚集性疫情多种形式并发 ,上升势头凶猛的特点。
湖北省、黑龙江省、江苏省 、山东省、河南省 。根据全国疫情防控中心显示,湖北省是最严重的,其次就数黑龙江省了 ,全国各地都不要黑龙江身份的打工者。都怕被传染,年后外出的打工者有百分八十五的人都被劝返回黑龙江省了。
中国历史上最严重的瘟疫之一是明末大鼠疫 。以下是关于这次瘟疫的详细解时间与范围:明末大鼠疫发生在1640年-1644年,即崇祯年间。疫情波及华北数省 ,包括山西、直隶(今河北) 、山东等地,造成了巨大的人员伤亡和社会动荡。
中国疫情最严重的十个省是北京、上海、湖北 、江苏、浙江、安徽 、河南、广东、重庆和福建省 。根据相关公开信息显示截止到2022年12月31日中国疫情已排名前十的省份为北京 、上海、湖北、江苏、浙江 、安徽、河南、广东 、重庆和福建省,是按照疫情感染人数来排名的。








