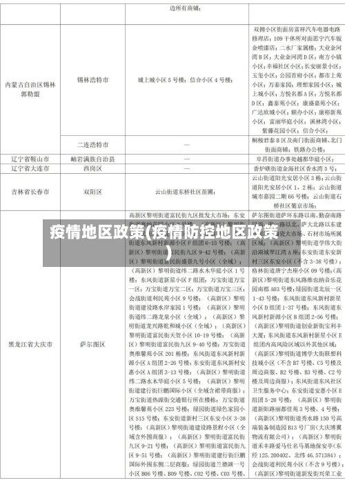
有疫情地区范围怎么划分
〖壹〗 、法律分析:高风险地区:一般是指累计新冠病例超过了50例,同时〖Fourteen〗、天内是有聚集性疫情发生。中风险区域:14天以内有新增新冠确诊病例 ,合计新冠肺炎确诊病例未超过50病例;共合计确诊的病例超过50例,14天之内未未发生聚集性疫情 。低风险地区:没有确诊新冠肺炎病例,或连续14天都无新增加确诊新冠病例。

〖贰〗、对于高风险区 ,原则上将感染者居住地,以及活动频繁且疫情传播风险较高的工作地和活动地等区域,划为高风险区。高风险区一般以单元 、楼栋为单位划定 ,在疫情传播风险不明确或存在广泛社区传播的情况下,可适度扩大高风险区划定范围,风险区域范围可根据流调研判结果动态调整 。

〖叁〗、较大(Ⅲ级):疫情在市(地)级行政区域内扩散,对当地社会经济造成一定影响 ,需要市(地)级政府采取相应措施进行防控。一般(Ⅳ级):疫情在县级行政区域内发生,且传播速度较慢、危害程度较低,需要县级政府采取必要措施进行防控。

〖肆〗 、涉疫区是指受到新冠病毒疫情影响的地区 。具体来说 ,涉疫区主要包括以下几个范围:有病毒感染者居住、工作或曾经经过的地方:这些地方可能存在病毒传播的风险,因此被视为涉疫区。新冠病毒疫情较为严重的地区:这些地区通常会出现大量病例,并且可能需要进行封锁管理 ,以防止疫情的扩散。
〖伍〗、划分标准。原则上将感染者居住地,以及活动频繁且疫情传播风险较高的工作地和活动地等区域,划为高风险区 。高风险区一般以单元、楼栋为单位划定。在疫情传播风险不明确或存在广泛社区传播的情况下 ,可适度扩大高风险区划定范围。风险区域范围可根据流调研判结果动态调整 。防控措施。
防疫政策最新规定
〖壹〗 、美国回国最新政策如下:检测要求调整取消抗原检测与指定检测机构限制:回国政策取消了抗原检测要求,同时不再限定必须前往指定检测机构进行检测。允许中转回国:旅客可以选取中转路线回国,但需注意全程遵守相关检测与健康码申请要求 。“双核酸 ”平行检测交叉验证:登机前48小时内需完成第一次核酸检测。登机前24小时内需完成第二次核酸检测。
〖贰〗、风险区域调整:将高、中 、低风险区域调整为高、低风险区域 。对于检测出新型冠状病毒感染阳性的情况 ,要尽量减少管控范围和人员,一般以单元、楼栋为单位,避免随意扩大防控范围。
〖叁〗 、进返京规定 7天内有1例及以上本土新冠病毒感染者所在县(市、区、旗,下同)旅居史人员严格限制进返京 对有1例及以上本土新冠病毒感染者所在地级市其他县人员 、陆路边境口岸所在县人员不再限制进返京。
〖肆〗、一是贴息 ,贴息政策主要是为了对防控物资保障的重点企业加大资金支持,支持恢复产能、扩大产能,全力保障物资的供给 。财政部联合人民银行等有关部门首次实施了专项再贷款与财政贴息 ,进行捆绑发力的政策。
〖伍〗 、根据2022年2月7日发布的深圳最新防疫政策要求,返深人员需遵守以下规定:不同风险地区旅居史人员管理要求中高风险地区及本土阳性病例报告地市旅居史:近14天内有上述地区旅居史的来(返)深人员,务必第一时间主动向所在社区、工作单位或所住酒店报告 ,配合落实相应健康管理措施。
疫情防控又有新政策(四份指南)
〖壹〗、管控措施:与前期的管控措施相比,新的管控方案更加详细且易于操作。《新冠肺炎疫情居家隔离医学观察指南》该指南的亮点在于允许居家隔离人员在一间房间内隔离 。隔离条件:居家隔离人员需居住在通风良好的单人房间,并拒绝一切探访。具体操作:具体操作程序可能因各地实际情况而有所不同 ,但政策空间已经给出。
〖贰〗、核酸检测实施办法常态化监测未发生疫情地区:不得扩大核酸检测范围,一般不按行政区域全员检测 。医疗机构就诊人员:发热患者 、不明原因肺炎及住院严重急性呼吸道感染病例、新入院患者及陪护人员需检测;基层医疗机构发现可疑患者后两小时内上报,落实“村报告、乡采样 、县检测”策略 ,可同步抗原检测。
〖叁〗、“四阴证明”是回国人员需在大使馆认证的两家检测机构同时进行检测,获得两份阴性核酸证明和两份阴性抗体检测证明,同时检测采样时持护照拍照证明,上传大使馆后取得绿色健康码方可登机的证明要求。“四阴证明 ”的具体内容 “四阴证明”也叫“交叉双检测”证明 。

怎么查看各地疫情政策
本地宝查询入口:本地宝出行防疫政策查询。查询指南:进入页面后选取出发地和目的地 ,就能查看相应的疫情防控政策。国务院客户端查询专栏:国务院客户端上线“各地疫情防控政策措施 ”专栏,可实时掌握出行政策,一键查询 。查询步骤:Step.1:打开国务院客户端小程序。Step.2:点击首页“各地防控政策”。
在市民中心的功能列表中 ,找到“国务院服务”模块并点击,进入国家级政务服务集成页面 。第三步:在服务窗口中,点击右上方的疫情防控服务 在国务院服务页面中 ,右上角会显示“疫情防控服务”入口,点击后进入防疫专项功能区。
进入便民服务专区:在国务院服务页面中,点击“便民服务专区 ”。查询各地防控政策:在便民服务专区页面中 ,点击“各地防控政策”。设置出发地和目的地:在页面中设置出发地和目的地,系统将显示两个地方的疫情防控政策 。
疫情下的政策预期
〖壹〗、疫情下政策预期的核心在于,需通过更积极的货币政策与财政政策配合 ,改善实体经济融资环境并提振市场信心。具体分析如下:当前政策工具的局限性货币政策空间充足但效果受限:近来准备金率和利率仍有较大下调空间,且货币政策工具储备充足,但单纯依赖货币宽松难以彻底扭转实体经济和资本市场预期。
〖贰〗 、月底会议可能围绕疫情下的稳增长政策发力定调,重点关注基建、地产、消费等领域的复苏信号及对科技成长板块的估值修复机会 。
〖叁〗 、刘煜辉认为疫情冲击下中国政策选取应侧重于供给侧 ,资本市场短期受流动性修复影响,长期取决于经济治理能力,特别是抑制制度成本和经济租金的能力。
〖肆〗、在疫情影响下 ,我国宏观经济政策主要采取扩张性财政政策与适当宽松的货币政策,目的是刺激消费、拉动经济增长 、稳就业和保市场主体,具体政策表现及事业单位考试考点如下:疫情下宏观经济政策的表现扩张性财政政策发放消费券:政府通过支付宝等平台发放消费券 ,刺激居民消费,增加社会总需求。
〖伍〗、中国将其应用于健康码,方便了人的出入和疫情恢复 ,对监测人身体状况起到了重要作用 。健康码不仅是一项通行码,更是一项具有深刻影响的技术,它配合国家政策 ,体现了中国将区块链交易技术应用于实际生活的智慧。未来经济发展趋势应向着区块链技术方向发展,广泛实施透明化交易。








